股价飙涨的热景生物急于寻找第二增长曲线

12月2日,热景生物(688068.SH)发布多条重要公告,其中包括其最新投资计划。
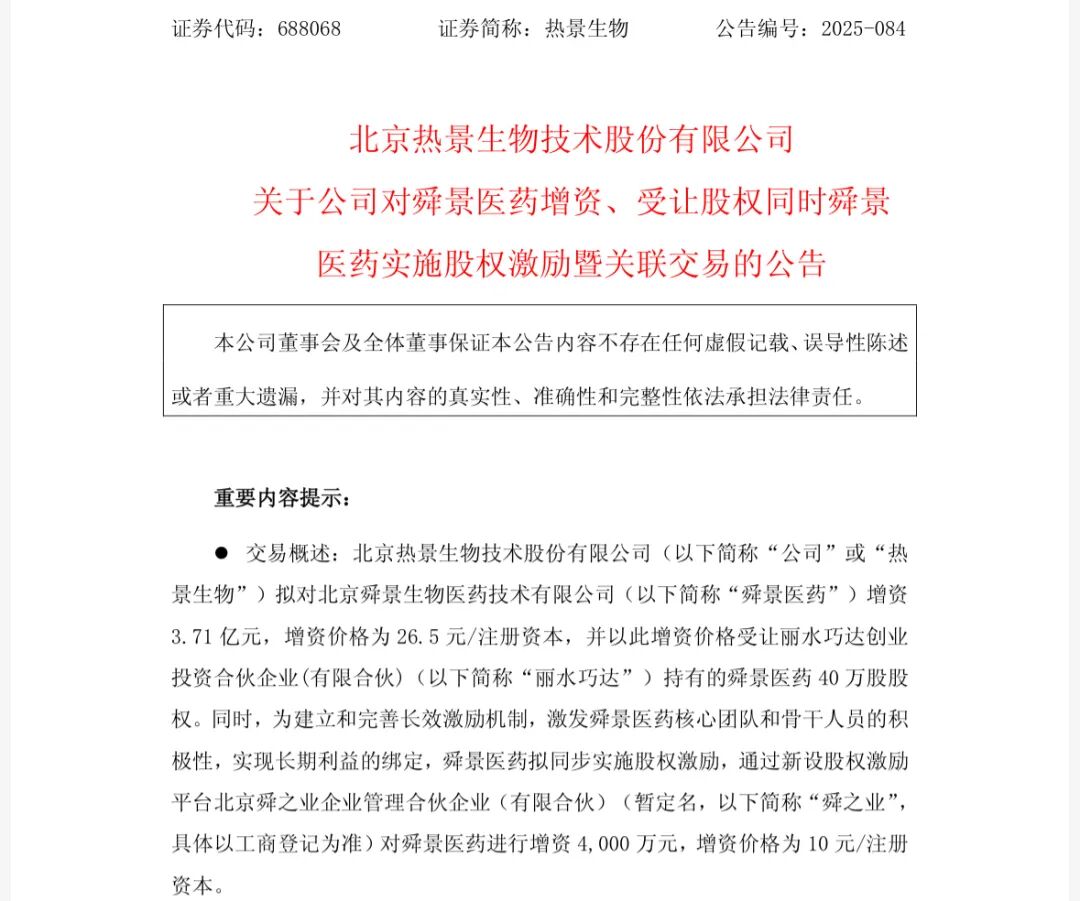
热景生物宣布,将对舜景医药增资3.71亿元,增资价格为26.5元/注册资本,并受让40万股股权。
增资完成后,热景生物持有舜景医药的股权比例将由43.18%增长至50.23%,通过改组董事会实现控制,将其纳入合并报表范围。同时,舜景医药拟实施股权激励,通过新设股权激励平台增资4000万元。
此外,热景生物还计划出资2400万元增资尧景基因,加码基因技术。
这一系列投资计划刺激该公司股价再次上涨。截至12月3日收盘,热景生物股价为183.3元/股,涨幅2.52%。而自2024年9月以来,该公司股价涨幅超900%。
持续加码创新药
资料显示,热景生物创立于2005年,是一家体外诊断(IVD)高新技术企业,于2019年9月在上海证券交易所科创板上市。主要从事体外诊断,产品应用于肝炎、炎症感染、心脑血管、骨代谢、甲功激素、糖尿病、高血压、肿瘤等疾病检测。近年来,热景生物跨界布局生物创新药领域,目前已确立了“诊断+创新药”的双轮驱动战略,还参股多家创新药企业,如舜景医药、尧景基因、智源生物等,主要聚焦抗体药物与核酸药物两大核心领域。
热景生物持续加码对舜景医药的投资。早在今年4月,热景生物便联合多方,对舜景医药增资约3亿元。如今再次增资,可见其对创新药赛道的重视。
这家体外诊断企业为什么选择此时加码布局创新药。业内分析称,热景生物推出一系列投资计划,主要是为了应对IVD行业下行压力,同时布局长期技术赛道。注资舜景医药也有强化其控股地位与业务协同的因素——舜景医药的创新药研发业务与热景生物的体外诊断主业存在技术互补。此外,热景生物有意将创新药赛道视为其业绩第二增长曲线。
资料显示,舜景生物成立于2018年,实控人是热景生物创始人林长青,目前尚处于初创期,未实现盈利,也没有已上市产品。但是其研发管线比较有潜力。据了解,今年3月,舜景医药旗下全球首款急性心肌梗死(AMI)治疗性抗体药SGC001获得美国食品药品监督管理局(FDA)授予的快速通道认证。
AMI的主要急救治疗方法包括溶栓、经皮冠状动脉介入治疗(PCI)及抗凝等药物治疗,但缺乏直接保护心肌的药物导致AMI死亡率、MACE并发症发生率很高。舜景医药的SGC001有望成为AMI领域的突破性疗法,甚至取代现有治疗手段,满足未被满足的临床重大需求,使AMI急救模式从“设备依赖型”转向“药物干预型”,目前全球尚无同类抗体药物上市。
除SGC001外,舜景医药的双特异性抗体平台核心管线SGT003也是一款潜力管线药物。
据了解,SGT003是靶向肿瘤微环境的免疫调节药物,通过选择性清除免疫抑制性细胞(如Tregs和TAMs)并保留T细胞功能,实现精准抑瘤。临床前数据显示,其疗效优于已上市的PD-1/CTLA-4单抗,且安全性更高(不刺激TNF-α释放),还能诱导免疫记忆预防复发。
主营业务持续承压
热景生物主营业务承压严重。
数据显示,2025年前三季度,热景生物营收3.10亿元,同比减少19.8%;归母净利润亏损1.09亿元,亏损同比扩大168.12%。该公司表示,业绩下滑主要是核心业务受IVD集采政策冲击,国内检测产品价格下降且需求减少,导致营收规模收缩近20%。尽管成本控制(营业成本降24.17%),但销售及管理费用仍增长8.02%,进一步挤压利润空间。
热景生物的高光时刻一去不复返。2020年,公司实现的营业收入达到5.14亿元,同比增长144.06%;归母净利润为1.12亿元,同比增长230.80%。2021年,营业收入、归母净利润分别为53.69亿元、21.86亿元,同比增长945.54%、1850.41%,表现为爆发式增长。
后疫情时代,热景生物的业绩在2022年和2023年快速回落,从2022年的营收35.6亿元突然降至2023年的5.41亿元。2024年公司营业收入进一步下降至5.11亿元,降幅为6.74%;归母净利润为亏损1.91亿元,这是公司自2016年公开经营业绩数据以来的首次年度亏损。
主营业务持续恶化时期,为了让投资者吃上新的定心丸,在2025年即将结束的时候,热景生物只能持续加码投资,加速转型。然而,该公司参股的多家创新药企,目前还未盈利,多数新药研究处于临床I期或Ⅱ期阶段,何时能为上市公司贡献业绩仍是未知数。
行业发展现状不景气,加剧业绩压力。2024年以来,国内IVD行业在DRG、检验套餐拆解、集采落地等行业政策影响下呈现深度变革,行业整体检测量有所下滑。2025年IVD行业超70%企业亏损,累计亏损额超56亿元,营收同比下降13.94%,净利润下降32.20%。政策端,安徽省化学发光试剂集采平均降价72%,28省联盟肿瘤标志物集采降价超50%,叠加医院回款周期延长(超270天),企业现金流压力显著,预计行业整体增速将持续放缓。
为了应对IVD行业面临的下行压力,热景生物采取了一系列应对策略。比如,通过增资舜景医药跨界创新药,试图以创新药业务对冲IVD风险。然而,让投资者担心之处在于,舜景医药净资产为负,要想推动潜力创新药研发成功,势必要加大研发投入,而这将进一步拖累热景生物的净利润。
值得注意的是,近年来,热景生物的研发投入也在持续缩水,2022年至2024年,公司研发投入分别为1.91亿元、1.31亿元和1.13亿元。
高管多次减持套现
最让投资者不理解的是,热景生物主营业务业绩下滑,但股价却频创新高。截至12月3日收盘,热景生物股价183.3元/股,涨幅2.52%,总市值为169.93亿元。
有投资者分析称,该公司股价持续高位,一方面是热景生物参股了多家创新药企,这些参股公司布局了热门的抗体药物与核酸药物,正处在风口上;另一方面,该公司有小市值特征,不断释放利好消息,容易被资金炒作,导致股价一路飞涨。
也有投资者分析,今年以来,热景生物股价持续高位,与参股智源生物有直接关联。智源生物处于临床研究中的阿尔茨海默病(AD)治疗抗体药物AA001,是一款单克隆抗体药物,适用于AD源性轻度认知障碍及轻中度AD患者。目前该药物已获中国国家药监局临床试验批准。不过,AD药物研发失败风险向来较高。
热景生物参股的尧景基因也有研发亮点。根据其上半年财报,全球首创的肝外靶向小核酸药物递送平台取得突破性进展,有望为肝外靶点疾病提供更广泛的治疗策略,具有巨大的市场应用潜力。不过,今年前三季度,尧景基因营收为1359万元,净利润为-863.5万元,总资产约为4780万元,负债约2680万元。
不过,尧景基因目前暂无商业化产品上市。根据热景生物最新一期的投资计划,热景生物持有尧景基因的股权比例由 40.91%变更为 38%。热景生物、实控人林长青、北京尧景企业管理中心(有限合伙)近期拟共同对尧景基因公司进行增资,其中,热景生物出资2400万元,林长青出资5000万元,三方合计出资8000万元,按照2元/注册资本的价格进行增资,尧景基因注册资本由 1亿元变更为1.5亿元。
主营业务与创新药均面临挑战,但是不影响该公司股价持续飙涨。记者注意到,在股价飙升的同时,热景生物多个股东减持不断。数据显示,4月15日至6月5日,实控人林长青的一致行动人青岛同程热景减持180万股,套现2.14亿元;7月18日至8月1日,股东周锌减持179.7万股,套现3.19亿元。
业内认为,热景生物虽然押注了较为热门的创新药赛道,但是其盈利能力持续恶化,现金流承压之下,参股企业的创新药研发投入越来越大,在股价出现泡沫的当下,其第二增长曲线还存在较多不确定性。
(文章来源:国际金融报)
- 马斯克、王兴兴等领衔!一图速览中美2025年度AI人物
- 台积电先进封装产能紧张 英伟达抢占明年过半份额
- 万科直线涨停!地产股集体异动 两大利好传来?
- 新版国家医保目录调整亮点几何?深度解读来了
- 超900亿元!农行、工行,即将分红!
- “超强新股”登场 概念股却集体回调!年内暴涨超140% 这一稀有金属全线飙升
- 欧盟对Meta发起反垄断调查 事关旗下社交平台AI新规
- 深夜 美股全线拉升!中国资产 爆发!
- 美股最新评级 | 中金公司维持迈威尔科技“跑赢行业”评级,目标价120美元
- 股价飙涨的热景生物急于寻找第二增长曲线
- 机构调研丨斩获全球AI巨头超1亿美元发电机组订单 这家公司亮了!
- 重磅预告!国新办将举行政策例行吹风会 介绍增强消费品供需适配性进一步促进消费政策措施有关情况
- 恒源煤电股东户数增加2.24%,户均持股21.54万元
- 高盛机构调查:七成受访者看涨金价 三成预计明年突破5000大关
- 可控核聚变概念股赫然在列!11月接待机构调研次数居前热门股名单一览
- 工信部:加快推出针对性政策举措 依法依规治理动力和储能电池产业非理性竞争